• <tt id="iii8i"></tt>
  • <li id="iii8i"><tt id="iii8i"></tt></li>
  • <li id="iii8i"><tt id="iii8i"></tt></li>
    <li id="iii8i"></li>
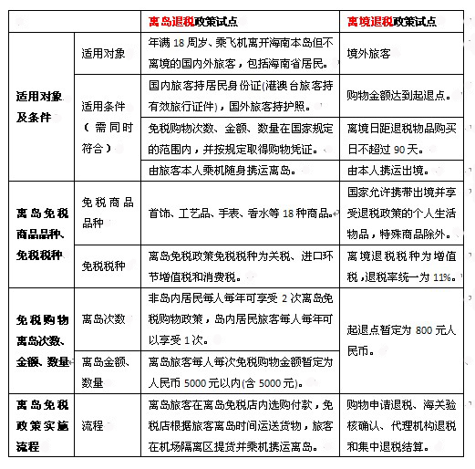
    海南離島與離境退稅政策對比解讀
    2011-03-24   作者:  來源:經濟參考網
     

      凡標注來源為“經濟參考報”或“經濟參考網”的所有文字、圖片、音視頻稿件,及電子雜志等數字媒體產品,版權均屬新華社經濟參考報社,未經書面授權,不得以任何形式發表使用。
     
    相關新聞:
    · 財政部詳解海南離島旅客免稅購物政策試點細則 2011-03-24
    · 海南離島免稅政策發布在即 專家看好三大行業 2011-03-23
    · 海南4月試行離島免稅 稅率優惠30%至50% 2011-03-24
    · “離島免稅”有望提升海南旅游業 2011-03-23
    · 海南離島免稅政策公布 或帶來四方面投資機會 2011-03-24
     
    頻道精選:
    ·[財智]天價奇石開價過億元 誰是價格推手?·[財智]存款返現赤裸裸 銀行攬存大戰白熱化
    ·[思想]皮海洲:支持李榮融炒炒股·[思想]葉建平:促進消費的前提是改善民生
    ·[讀書]《五常學經濟》·[讀書]投資盡可逆向思維 做人恪守道德底線
     
    關于我們 | 版面設置 | 聯系我們 | 媒體刊例 | 友情鏈接
    經濟參考報社版權所有 本站所有新聞內容未經協議授權,禁止下載使用
    新聞線索提供熱線:010-63074375 63072334 報社地址:北京市宣武門西大街甲101號
    Copyright 2000-2010 XINHUANET.com All Rights Reserved.京ICP證010042號
    国产精品清高在线