●新能源技術將持續突破,可再生能源發電成本的下降速度極可能大大超出預測。以智能電網、大規模儲能電池為代表的配套技術的良好預期,將進一步拉動新能源,提高其在能源結構中的份額。
●奧巴馬發起的“能源新政”及其“綠色產業革命”,對于美國維持其全球霸主地位,很可能起到與上世紀后半葉的“數字化革命”、“信息高速公路”同等重要的作用。
●歐盟委員會提出的歐盟一攬子能源計劃,預計到2020年把新能源和可再生能源在能源總體消耗中的比例提高到20%,將煤、石油、天然氣等一次性能源消耗量減少20%,將生物燃料在交通能源消耗中所占比例提高到10%。
 |
|
|
荷蘭“太陽城”:全球首個二氧化碳零排放居住小區
從荷蘭首都阿姆斯特丹驅車往北不到一小時便抵達了小城海爾許霍瓦德,城南有個家家戶戶屋頂都鋪滿太陽能電池板的小區——全球首個二氧化碳零排放居住小區“太陽城”。 “太陽城”的誕生緣于實施歐盟二氧化碳減排與可持續發展計劃,海爾許霍瓦德市政廳官員萊茵特·梅勒瑪告訴記者,“太陽城”的零排放概念并非指的是沒有任何二氧化碳排放,這里的零排放是指凈排量為零,也就是用排放的二氧化碳量減去因使用可再生能源而避免的排放量,最后的值為零。因為有太陽能電池板和特殊建筑材料幫忙,這里的住宅在能源消耗指標上的表現比歐盟建筑標準所要求的還要好兩倍。一棟太陽能房屋造價不菲,在20萬歐元到50萬歐元之間,但是在這樣一棟房子里,生活卻更便宜。新華社記者
閆婷 攝 |
|
記者最近從中國社會科學院、美中貿易委員會、歐盟經濟和社會發展委員會了解到,自國際金融危機爆發以來,許多國家政府紛紛著手進行規劃,都把新能源、信息技術等作為未來發展的重點,同時出臺財稅等方面支持政策,加快培育新的經濟增長點,角逐第三次工業革命。
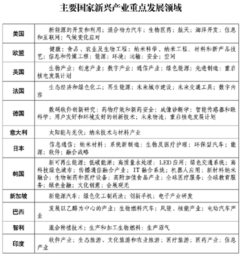
據了解,最近兩年,各主要國家和地區紛紛把發展的目光聚焦到培育發展既可激發科技創新、又可引領未來發展的新興產業上來,或者制定發展戰略,或者實施專項規劃,或者出臺具體方案,對新能源、新材料、物聯網、節能環保、海洋和空間等新興產業大加扶持、力促發展,以求搶占經濟發展制高點、謀取國際競爭新優勢。
各國財稅政策直指新興產業
“最近兩年,各主要國家與地區為搶占新興產業競爭制高點,不惜采取財政直接投入資金等手段加大重點領域和重大項目的研發與產業化!敝袊鐣茖W院世界政治與經濟研究所的有關專家表示。
據了解,歐盟在新興產業投融資方面表現出三個共同特點,一是投入的總額大幅度提高:二是投入的領域更加集中;三是投入的數額具體明確。德國政府批準了總額為5億歐元的電動汽車研發計劃預算,支持包括奔馳公司在內的3家研發伙伴,計劃在2011年實現鋰電池的產業化生產,推動電動汽車產業的發展。新加坡則提出2015年前,在可持續發展相關領域投入10億新元。特別值得關注的是,美國計劃大幅提高研發投入占GDP的比重。奧巴馬在總統就職演說中說:“我們要把科學恢復到它應當的位置!彪S后,他在美國國家科學院第146屆年會上宣布,將把美國GDP的3%投向研究和創新,成倍地增加美國國家科學基金會、美國國家衛生研究所、能源部科學辦公室等3家國家主要科研機構的經費。
記者在歐盟和美國了解到的情況是,有關國家特別注重培育市場需求拉動新興產業發展。以往,各主要國家和地區扶持新興產業的政策更加注重通過技術創新驅動產業內生增長。但這一輪的新興產業發展中,在產業初始就非常重視從需求端引導產業發展。
從手段上說,除傳統的政府采購、試點示范、鼓勵外部市場開拓之外,將某些戰略性新興產業作為國家基礎設施建設的組成部分,加大引導力度。日本就特別強調將經濟增長模式轉向“需求引導型增長”模式,主要從利用國內要素和擴大對外開放兩個方面尋求經濟增長動力。
記者注意到,與里夫金《第三次工業革命》提到的趨勢相對應的是,目前歐盟在發展新興產業方面都把新能源和信息技術作為兩大重點。新能源正在成為各國發展新興產業的普選。從各主要國家和地區的戰略決策中可以看出,以核能、風電、太陽能、生物質能為代表的新能源技術將持續突破,可再生能源發電成本的下降速度極可能大大超出預測。以智能電網、大規模儲能電池為代表的配套技術的良好預期將進一步拉動新能源,提高其在能源結構中的份額。
以美國為例,2009年2月17日,奧巴馬簽署《2009年美國復興與再投資法案》,被稱為奧巴馬“能源新政”。計劃通過設計、制造和推廣新的切實可行的“綠色能源”來恢復美國的工業,以培育一個超過二三十萬億美元價值的新能源大產業,顯示出美國期待以新能源革命發動一場新的經濟、技術、環境和社會的總體革命的勃勃雄心。
在歐盟和美國,信息技術仍是各新興產業的樞紐性技術。信息技術在驅動了上一輪技術革命以后,勢頭始終不減,新一代寬帶網絡、智慧地球、云計算、系統級芯片等新技術、新應用極有可能推動信息產業實現新的質的飛躍。信息技術同時還會帶動互聯網、電子商務、文化創意等多個產業強勁增長,創造新的商業模式。歐盟有關統計表明,信息網絡產業對其生產力增長的貢獻率達40%。信息技術不僅對其他新興產業具有極強的滲透作用,還可以通過與其他產業的融合,信息網絡產業的發展還能催生一些新的產業形態。為此,歐盟提出加快建設全民高速互聯網,力爭近期實現高速網絡100%覆蓋率。同時,高度重視物聯網建設,認為互聯網一方面可以提高經濟的效率,大大節約成本,另一方面可以為全球經濟的復蘇提供技術動力。在物聯網的發展上,歐洲IT和工業領域十分重視一個統一標準的制定。目前正在加強國際合作,以尋求一個能被普遍接受的標準。
歐美欲掀起新能源為主導的新工業革命
“總體而言,奧巴馬政府想把新能源作為未來美國新產業周期的引擎,也就是美國將掀起一場以新能源技術為主導的工業革命!泵绹Q易委員會官員高登表示。
據了解,20世紀后半期,美國經濟的持續發展得益于電子、信息、生物、新材料等新興技術的應用。新能源技術由于應用成本較高,與傳統化石能源相比不具備經濟優勢,因此在上個世紀并沒有得到廣泛的應用。國際金融危機之后,需尋找一個新的產業以拉動經濟發展,新能源產業成為美國的首選。美國政府制定出臺了相關政策、法律和計劃等,通過法律強制、財政支持、稅收優惠等多種措施創造適于新興產業發展的良好環境。
記者從美國白宮科技政策辦公室了解到,推出“能源新政”,其核心理念是,實現美國的“能源獨立”,確保美國的能源安全。美國總統奧巴馬于2009年2月簽署了《2009年美國復興與再投資法》(ARRA),推出了總額為7870億美元的經濟刺激方案,其中,基建和科研、教育、可再生能源及節能項目、醫療信息化、環境保護等成為投資的重點,分別投入1200億美元、1059億美元、199億美元、190億美元和145億美元;在1200億美元的科研(含基建)計劃中,新能源和提升能源使用效率占468億美元,生物醫學領域的基礎性投入占100億美元;20億美元追加科研投資則主要分布在航天、海洋和大氣領域。有人認為,奧巴馬發起的“能源新政”及其“綠色產業革命”,對于美國維持其全球霸主地位,很可能起到與上世紀后半葉的“數字化革命”、“信息高速公路”同等重要的作用。
美國除了將189億美元投入能源輸配和替代能源研究、218億美元投入節能產業、200億美元用于電動汽車的研發和推廣外,還將投入7.77億美元支持建立46個能源前沿研究中心;把加快“三網融合”作為信息產業發展的重要方向,提出要在寬帶普及率和互聯網接入方面重返世界領先地位,加大對信息傳感網、公共安全網、智能電網等現代化基礎設施的建設;加大對生物技術和產業發展的支持力度。
總體來看,美國為了長期的經濟增長和繁榮打下堅實的基礎,正在推動一場以新能源為主導的新興產業革命。通過對新興產業投入巨資,通過杠桿效應撬動社會資本,以保證美國在這些領域盡快建立全球技術優勢,推動美國新興產業的快速發展。
記者從歐盟經濟和社會委員會了解到,相對而言,歐盟在新能源方面的政策指向更為寬泛,法德等國將以“綠色技術”撬動低碳經濟發展。
“本輪金融危機是二戰之后歐洲面臨最為嚴重的金融和經濟危機。嚴峻的形勢迫使歐洲各國尋找經濟社會發展的新路徑,發展戰略性新興產業被提上了重要議事日程!睔W盟負責科技信息的官員法爾達告訴記者。
首先,確定了低碳經濟為主的目標,將低碳經濟的發展看作新的工業革命,將低碳產業列為新興產業的重點。2007年3月,歐盟27國領導人通過了歐盟委員會提出的歐盟一攬子能源計劃,預計到2020年把新能源和可再生能源在能源總體消耗中的比例提高到20%,將煤、石油、天然氣等一次性能源消耗量減少20%,將生物燃料在交通能源消耗中所占比例提高到10%。這一目標的制定,在歐盟氣候和能源政策方面具有里程碑意義。2008年2月,歐盟運輸、通信和能源部長理事會在布魯塞爾通過了歐盟委員會提出的《歐盟能源技術戰略計劃》,該計劃將鼓勵推廣包括風能、太陽能和生物能源技術在內的“低碳能源”技術,以促進歐盟未來建立能源可持續利用機制。在2009年3月的歐盟氣候變化與能源峰會上,歐盟成員國在能源安全以及氣候變化等方面達成了一致,并制定了一系列新的具體方針。這些方針包括:發展歐盟的能源基礎設施;提高石油和天然氣的存儲量,加強危機反應機制,促進能源供應的安全;提高能源利用效率;促進包括可再生能源在內的能源及其供應多樣化。
其次,重在發展“綠色技術”。歐盟在經濟復蘇計劃中,強調“綠化”的創新和投資,加速向低碳經濟轉型。歐盟委員會已制定了一項發展“環保型經濟”的中期規劃,主要內容是歐盟將籌措總金額為1050億歐元的款項,在2009-2013年的5年時間中,全力打造具有國際水平和全球競爭力的“綠色產業”,計劃將130億歐元用于“綠色能源”,280億歐元用于改善水質和提高對廢棄物的處理和管理水平,另外640億歐元將用于幫助歐盟成員國推動其他環保產業發展、鼓勵相關新產品開發、提高技術創新能力并落實各項相關的環保法律和法規。
再次,大力推進信息網絡建設。歐盟提出加快建設全民高速互聯網,到2010年實現高速網絡100%覆蓋率。在物聯網的發展上,歐洲IT和工業領域十分重視一個統一標準的制定。由于各國存在不同的標準,因此需要加強國家之間的合作,其中一個很重要的項目是“全球射頻識別標準協同論壇”。該項目得到歐盟的資助,不僅在歐洲設有相關機構,還在中國、日本和美國舉辦研討會,加強國際合作,以尋求一個能被普遍接受的標準。
日韓持續加強低碳產業發展
外交學院日本研究所有關專家告訴記者,“金融危機爆發后,作為全球第二大經濟體的日本,其受沖擊和經濟惡化程度更是超過歐美,并呈愈演愈烈之勢。所以,日本在考慮后危機時代的經濟振興時,特別重視對以新材料、新能源為代表的新興產業的扶持!
據記者了解,日本政府高度重視新能源技術開發。2008年日本出臺了《低碳社會行動計劃》,提出大力發展高科技,重點發展太陽能和核能等低碳能源,并且為產業科研提供財政關稅等政策扶持以及資金補助。同年,日本政府修改《新經濟成長戰略》,提出實施“資源生產力戰略”,為根本性地提高資源生產力采取集中投資,使日本成為資源價格高漲時代和低碳社會的勝者。為增加能源的自給率,日本將新能源研發和利用的預算由882億日元大幅增加到1156億日元。日本大力開發核能,目前全國共有核電站54座,總裝機容量4712.2萬千瓦,是世界第三核能大國,核能占能源供給總量的15%,核能電化率近40%。日本還高度重視太陽能利用,是世界上太陽能開發利用第一大國,也是太陽能應用技術強國。金融危機后,日本宣布今后對中小企業安裝太陽能設備提供補助金的門檻將會降低。根據風力資源極其豐富的特點,對風力發電大力支持,對風電設備給予補助,剩余風電可賣給電力公司。風力發電的快速增長,使其躋身全球十大風能市場。日本政府還投入了大量資金用于風力發電蓄存技術研發。
其次,大力發展新興業務領域。2009年4月,為配合第四次經濟刺激計劃推出了新增長策略,發展方向為環保型汽車、電力汽車、低碳排放、醫療與護理、文化旅游業、太陽能發電等。2009年12月30日,日本政府又公布了到2020年的“增長戰略”基本方針,認為應著重拓展有望帶來額外增長的六大領域:環境及能源、醫療及護理、旅游、科學技術、促進就業及人才培養。此外,日本政府還把信息通訊、節能和生物工程、宇宙航空、海洋開發等產業作為發展的重點領域。
再次,用技術創新推動新興產業發展。2009年3月,日本出臺了為期3年的信息技術發展計劃,側重于促進IT技術在醫療、行政等領域的應用。日本還放眼2025年,在工程技術、信息技術、醫藥等各個領域制訂長期的戰略方針“技術創新25”并加以實施,力圖通過創新能力和開放的姿態給日本的經濟注入新的活力。如在用新型科技改造汽車工業方面,日本提出了關于正式普及新一代汽車的總體戰略建議,該總體戰略包括三個方面:技術開發戰略、制度整備戰略、促進普及戰略。技術開發戰略的最大課題是開發在性能和成本方面可與汽油汽車相匹敵的電池和馬達。日本政府還于2007年度開始啟動下一代汽車用電池的技術開發項目,旨在開發取代鋰離子電池的新電池。日本政府通過加強同產業界與科研部門的聯系與合作,建立產學研共同研發機制,包括支持產業界與大學共同研究、政府委托產業界與科研部門共同研究等各種形式,推動各種技術創新。
另據記者了解,韓國政府也將低碳與綠色發展作為重要主題。韓國政府制定《新增長動力規劃及發展戰略》,將綠色技術、尖端產業融合、高附加值服務等三大領域共17項新興產業確定為新增長動力。規劃將在2010年中期,通過政府研究與開發資金,向26個商業項目共投資1550億韓元,以支持促進經濟發展的新興產業。在此投資計劃下,韓國的大型企業將和中小企業共同在生物制藥、機器人技術、脫鹽設備、發光二極管、新型半導體、綠色轎車等領域獲得政府研究與開發資金支持。如三星打算組成生物技術公司,SK能源和浦項打算開發天然氣和潔凈煤,LG則打算研究電池等。