今天凌晨,上海市政府公布了中國(上海)自由貿易試驗區外商投資準入特別管理措施(負面清單)(2014年修訂)》。
與2013版相比,新版負面清單明顯瘦身。清單里的特別管理措施由原來的190條調整為139條,同比縮短26.8%。
專家認為,自貿區負面清單作為中國自主開放的一次重大探索,是東道國的政策承諾,采用本國國民經濟行業分類法符合國際通行規則。
按照國際通行做法,“2014版負面清單”將農業、采礦業、金融服務、電信服務、航空服務、基礎設施等涉及資源、民生和國家安全的領域和中藥、茶葉、黃酒、手工藝品等中國傳統產業領域的管理措施予以保留。
中國(上海)自由貿易試驗區外商投資準入特別管理措施(負面清單)(2014年修訂)
上海市人民政府
說明
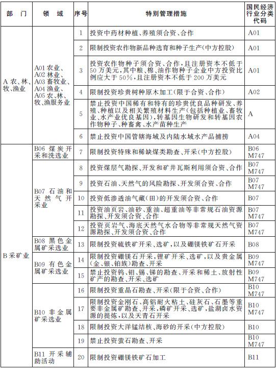
《中國(上海)自由貿易試驗區外商投資準入特別管理措施(負面清單)(2014年修訂)》(以下簡稱“負面清單”),以有關法律法規、國務院批準的《中國(上海)自由貿易試驗區總體方案》、《中國(上海)自由貿易試驗區進一步擴大開放的措施》、《外商投資產業指導目錄(2011年修訂)》等為依據,列明中國(上海)自由貿易試驗區(以下簡稱“自貿試驗區”)內對外商投資項目和設立外商投資企業采取的與國民待遇等不符的準入措施。負面清單按照《國民經濟行業分類及代碼》(2011年版)分類編制,包括18個行業門類。S公共管理、社會保障和社會組織、T國際組織2個行業門類不適用負面清單。
對負面清單之外的領域,按照內外資一致的管理原則,外商投資項目實行備案制(國務院規定對國內投資項目保留核準的除外);外商投資企業設立和變更實行備案管理。對負面清單之內的領域,外商投資項目實行核準制(國務院規定對外商投資項目實行備案的除外);外商投資企業設立和變更實行審批管理。
除列明的外商投資準入特別管理措施,禁止(限制)外商投資國家以及中國締結或者參加的國際條約規定禁止(限制)的產業,禁止外商投資危害國家安全和社會安全的項目,禁止從事損害社會公共利益的經營活動。
自貿試驗區內的外資并購、外國投資者對上市公司的戰略投資、境外投資者以其持有的中國境內企業股權出資,應符合相關規定要求;涉及國家安全審查、反壟斷審查的,按照相關規定辦理。
香港特別行政區、澳門特別行政區、臺灣地區投資者在自貿試驗區內投資參照負面清單執行。內地與香港特別行政區、澳門特別行政區《關于建立更緊密經貿關系的安排》及其補充協議、《海峽兩岸經濟合作框架協議》及其后續《海峽兩岸服務貿易協議》、我國簽署的自貿協定中適用于自貿試驗區并對符合條件的投資者有更優惠的開放措施的,按照相關協議或協定的規定執行。
根據有關法律法規和自貿試驗區發展需要,負面清單將適時調整。
中國(上海)自由貿易試驗區外商投資準入特別管理措施(負面清單)
(2014年修訂)







